• ผลิตภัณฑ์พิเศษ/โปรโมชัน
  • สินเชื่อ
  • ประกันการส่งออกและการลงทุน
  • บริการอื่น ๆ
  • ข่าวสาร
  • อัตราและค่าธรรมเนียม
  • เกี่ยวกับธนาคาร
  • Knowledge Center
  • ติดต่อธนาคาร
  • TH
    EN
  • -A A A+
Export-Import Bank of Thailand
  • TH
    EN
-A A A+
  • เติมทุน
      • สินเชื่อ EXIM Global Plus
      • สินเชื่อ Soft Loan พลิกฟื้น SMEs ไทย
      • สินเชื่อ EXIM Export Booster
      • สินเชื่อ EXIM Safe Trade Credit
      • สินเชื่อเอ็กซิมเพื่อส่งเสริมการจ้างงาน ระยะที่ 3
      • สินเชื่อ Green X Transformation
      • สินเชื่อ EXIM Solar D-Carbon Financing
      • สินเชื่อ EXIM Know Your Carbon
      • สินเชื่อ EXIM Shield Financing
      • สินเชื่อ EXIM Supplier Financing
      • สินเชื่อ EXIM Green Goal
      • สินเชื่อ One SMEs
      • สินเชื่อเอ็กซิมเริ่มต้นส่งออก
      • สินเชื่อ EXIM Green Start
      • สินเชื่อเอ็กซิมเติมทุนส่งออก
      • บริการสนับสนุนสินเชื่อแก่ผู้ซื้อใน CLMV
  • พักหนี้
  • สินเชื่อระยะสั้น
      • สินเชื่อผู้ผลิตเพื่อผู้ส่งออก
      • สินเชื่อเพื่อการนำเข้า (ทรัสต์รีซีท)
      • สินเชื่อเพื่อซัพพลายเออร์ส
      • สินเชื่อหมุนเวียนเพื่อการส่งออก (สรุปเอกสาร)
  • สินเชื่อระยะยาว
    • สินเชื่อเพื่อการลงทุนในประเทศ

      • สินเชื่อสําหรับผู้ให้บริการโลจิสติกส์
      • สินเชื่อเพื่อขยายกําลังการผลิต
      • สินเชื่อพาณิชยนาวี
      • สินเชื่อเพื่อร่วมงานแสดงสินค้า
      • สินเชื่อเพื่อสนับสนุนกลไกการพัฒนาที่สะอาด
    • สินเชื่อเพื่อการลงทุนในต่างประเทศ

      • บริการสนับสนุนธุรกิจก่อสร้างในต่างประเทศ
      • สินเชื่อเพื่อสนับสนุนการขายเครื่องจักร
      • บริการสนับสนุนการลงทุนในต่างประเทศ
      • บริการสนับสนุนร้านอาหารไทยในต่างประเทศ
      • บริการสนับสนุนสินเชื่อแก่ธนาคารผู้ซื้อในต่างประเทศ
  • ประกันการส่งออก
    • ประกันการส่งออกระยะสั้น

      • EXIMSURE ภายใต้เงื่อนไขการชำระเงินแบบ L/C
      • EXIMSURE ภายใต้เงื่อนไขการชำระเงินแบบ D/P, D/A, O/A
      • EXIMFlexi
      • EXIM Smart SMEs
      • EXIM for Small Biz
      • FAQ บริการประกันการส่งออกระยะสั้น
      • ช่องทางการใช้บริการประกันการส่งออกแบบ Online
    • ประกันระยะกลางและระยะยาว

      • บริการประกันการส่งออกระยะกลางและระยะยาว
      • FAQ บริการประกันการส่งออกระยะกลางและระยะยาว
  • ประกันความเสี่ยงการลงทุน
  • ประเมินความเสี่ยงผู้ซื้อ/ ธนาคารผู้ซื้อ
  • บริการสนับสนุนการนำเข้า
      • บริการเปิด L/C
      • Import Bill for Collection
      • Trust Receipt
      • Shipping Guarantee
      • Outward Remittance
  • บริการสนับสนุนการส่งออก
      • Export Bill for Collection
      • Export Bill Under L/C
      • Inward Remittance
      • L/C Transfer
      • L/C Advising and Amendment
      • บริการสัญญาซื้อขายเงินตราต่างประเทศล่วงหน้า
  • บริการออกหนังสือค้ำประกัน
      • หนังสือค้ำประกันการยื่นซองประกวดราคา
      • หนังสือค้ำประกันหลักประกันสัญญา
      • หนังสือค้ำประกันการรับเงินล่วงหน้า
      • หนังสือค้ำประกันการประกันผลงาน
      • การอาวัลตั๋วสัญญาใช้เงิน
      • หนังสือค้ำประกันค่าภาษีอากรสำหรับกรมศุลกากร
      • หนังสือค้ำประกันอิเล็กทรอนิกส์
      • ขั้นตอนการดำเนินการออกหนังสือค้ำประกัน
  • ดาวน์โหลดแบบฟอร์ม
      • ธุรกิจธนาคาร
      • สินเชื่อ/โครงการระหว่างประเทศ/การรับประกันการส่งออก
  • ข่าวประชาสัมพันธ์
  • แถลงนโยบายและผลการดำเนินงาน
  • ภาพกิจกรรม
  • เรื่องน่าสนใจ
  • ประกาศธนาคาร
    • แผนการจัดซื้อจัดจ้าง

      • แผนระหว่างปี
      • แผนประจำปี
    • อัตราดอกเบี้ยและค่าธรรมเนียม

      • อัตราดอกเบี้ย
      • อัตราค่าธรรมเนียม
    • ประกาศจัดซื้อจัดจ้าง

      • ประกาศการจัดซื้อจัดจ้าง
      • ประกาศราคากลาง
      • ประกาศร่างเอกสารประกวดราคา
      • ประกาศผลการจัดซื้อจัดจ้าง
      • ประกาศผลยกเลิกการจัดซื้อจัดจ้าง
      • ชี้แจงข้อสอบถามการจัดซื้อจัดจ้าง
      • รายงานการวิเคราะห์ผลการดำเนินงานจัดซื้อจัดจ้าง
      • สรุปผลการจัดซื้อจัดจ้าง
    • ประกาศขายทอดตลาด

      • ประกาศขายทอดตลาด
    • ประกาศอื่นๆ

      • ประกาศอื่นๆ
  • อัตรา
      • อัตราดอกเบี้ย
      • อัตราค่าธรรมเนียม
      • อัตราแลกเปลี่ยนเงินตราต่างประเทศ
      • แนวโน้มอัตราแลกเปลี่ยนประจำวัน
      • แนวโน้มอัตราแลกเปลี่ยนประจำสัปดาห์
      • อัตราซื้อขายเงินตราต่างประเทศล่วงหน้า (Forward Points)
  • ข้อมูลธนาคาร
      • ประวัติธนาคาร
      • วิสัยทัศน์ พันธกิจ ค่านิยมและวัฒนธรรมองค์กร
      • คณะกรรมการธนาคาร
      • คณะผู้บริหาร
      • โครงสร้างองค์กร
  • ข้อมูลการเงิน
      • งบการเงิน
      • รายงานประจำปี
  • การพัฒนาอย่างยั่งยืน
      • Low Carbon Cities and Carbon Market Development Project (LCCP)
      • นโยบายด้านการพัฒนาอย่างยั่งยืนของ ธสน.
      • นโยบายด้านการบริหารจัดการการเงินอย่างมีความรับผิดชอบ
      • รายงานความยั่งยืน
      • การระดมทุนเพื่อความยั่งยืน และรายงานความคิดเห็นจากภายนอก
  • การกำกับดูแลกิจการที่ดี
    • การกำกับดูแลกิจการ

      • นโยบาย
      • กฎบัตร
      • AML/CFT/WMD
      • FATCA
      • กิจกรรม CG
      • - ข่าวสาร CG
      • - ภาพโครงการ CG
      • นโยบายในการดำเนินธุรกิจ
      • ทิศทางและแผนงานของธนาคาร
      • การดำเนินงานตามนโยบายรัฐ
      • ข้อมูลการลงทุนที่สำคัญ
      • จริยธรรมของพนักงาน
      • นโยบายคุ้มครองข้อมูลส่วนบุคคล
      • การเปิดเผยข้อมูลสาธารณะ (OIT)
      • การเปิดเผยข้อมูลการบริหารความเสี่ยงด้านปฏิบัติการ
    • ความรับผิดชอบต่อสังคมของธนาคาร

      • นโยบายด้านความรับผิดชอบต่อสังคม
      • กิจกรรม CSR
      • - ข่าวสาร CSR
      • - ภาพโครงการ CSR
  • กฎหมายที่เกี่ยวข้อง
  • EXIM E-NEWS
  • EXIM BANK เล่าเรื่อง
  • ข้อมูลวิจัยธุรกิจ
  • อบรมสัมมนา
  • สำนักงานใหญ่
  • สาขา
  • สำนักงานผู้แทนในต่างประเทศ
  • เครือข่ายอื่น ๆ

[{"DocumentName":"สำนักงานใหญ่","NodeLevel":5,"ClassName":"Exim.Menu_New"},{"DocumentName":"สาขา","NodeLevel":5,"ClassName":"Exim.Menu_New"},{"DocumentName":"สำนักงานผู้แทนในต่างประเทศ","NodeLevel":5,"ClassName":"Exim.Menu_New"},{"DocumentName":"เครือข่ายอื่น ๆ","NodeLevel":5,"ClassName":"Exim.Menu_New"}]

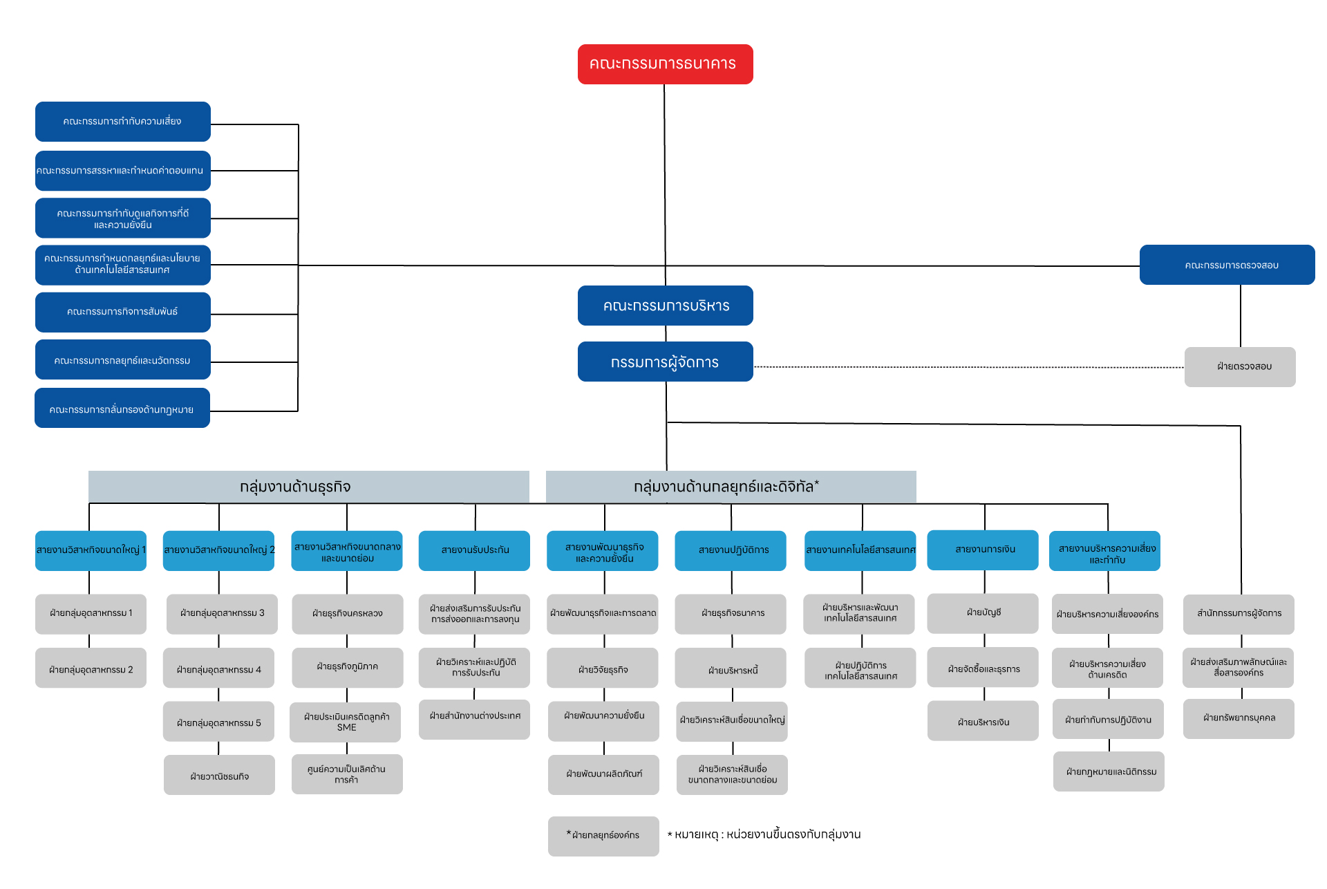
โครงสร้างองค์กร

Home /เกี่ยวกับ EXIM / ข้อมูลธนาคาร / โครงสร้างองค์กร

โครงสร้างองค์กร

ดูรูปขนาดใหญ่

EXIM BANK Contact

0 2169 9999

[email protected]

แบบฟอร์มติดต่อ

เกี่ยวกับธนาคาร

  • ประวัติธนาคาร
  • งบการเงิน
  • การพัฒนาอย่างยั่งยืน
  • การกำกับดูแลกิจการ
  • ความรับผิดชอบต่อสังคม
  • กฎหมายที่เกี่ยวข้อง
  • ร่วมงานกับเรา
  • ทรัพย์สินรอการขาย
  • รับฟังความคิดเห็น

ผลิตภัณฑ์และบริการ

  • สินเชื่อระยะสั้น
  • สินเชื่อระยะยาว
  • ประกันการส่งออก
  • ประกันความเสี่ยงการลงทุน
  • บริการสนับสนุนการนำเข้า
  • บริการสนับสนุนการส่งออก
  • บริการออกหนังสือค้ำประกัน
  • ประเมินความเสี่ยงผู้ซื้อ/ธนาคารผู้ซื้อ
  • บริการดิจิทัลของธนาคาร
  • ข้อมูลที่เปิดเผยในการให้ความช่วยเหลือ

แนะนำ

  • อัตราแลกเปลี่ยนเงินตราต่างประเทศ
  • อัตราดอกเบี้ย
  • อัตราค่าธรรมเนียม
  • ข่าวประชาสัมพันธ์
  • ประกาศธนาคาร
  • Knowledge Center
  • แบบฟอร์มแจ้งความประสงค์ขอใช้บริการ
  • รายชื่อธนาคารตัวแทน
  • ข้อตกลงระดับการให้บริการ
  • ศูนย์บริการลูกค้า

ติดต่อธนาคาร

  • สำนักงานใหญ่
  • สาขา
  • สำนักงานผู้แทนในต่างประเทศ
  • ติดต่อฝ่าย
  • เครือข่ายอื่น ๆ

EXIM BANK CONTACT CENTER

0 2169 9999

© สงวนลิขสิทธิ์ พ.ศ. 2564 ธนาคารเพื่อการส่งออกและนำเข้าแห่งประเทศไทย

  • นโยบายการคุ้มครองข้อมูลส่วนบุคคล
  • แผนผังเว็บไซต์
  • คำสงวนสิทธิ์

คำนวนอัตราแลกเปลี่ยน

Label
Label
THB
Label
THB
Label
Menu
  • ผลิตภัณฑ์พิเศษ/โปรโมชันOpen submenu
  • สินเชื่อOpen submenu
  • ประกันการส่งออกและการลงทุนOpen submenu
  • บริการอื่น ๆOpen submenu
  • ข่าวสารOpen submenu
  • อัตราและค่าธรรมเนียมOpen submenu
  • เกี่ยวกับธนาคารOpen submenu
  • Knowledge CenterOpen submenu
  • ติดต่อธนาคารOpen submenu
Close submenuผลิตภัณฑ์พิเศษ/โปรโมชัน
  • เติมทุนOpen submenu
  • พักหนี้
Close submenuเติมทุน
  • สินเชื่อ EXIM Global Plus
  • สินเชื่อ Soft Loan พลิกฟื้น SMEs ไทย
  • สินเชื่อ EXIM Export Booster
  • สินเชื่อ EXIM Safe Trade Credit
  • สินเชื่อเอ็กซิมเพื่อส่งเสริมการจ้างงาน ระยะที่ 3
  • สินเชื่อ Green X Transformation
  • สินเชื่อ EXIM Solar D-Carbon Financing
  • สินเชื่อ EXIM Know Your Carbon
  • สินเชื่อ EXIM Shield Financing
  • สินเชื่อ EXIM Supplier Financing
  • สินเชื่อ EXIM Green Goal
  • สินเชื่อ One SMEs
  • สินเชื่อเอ็กซิมเริ่มต้นส่งออก
  • สินเชื่อ EXIM Green Start
  • สินเชื่อเอ็กซิมเติมทุนส่งออก
  • บริการสนับสนุนสินเชื่อแก่ผู้ซื้อใน CLMV
Close submenuสินเชื่อ
  • สินเชื่อระยะสั้นOpen submenu
  • สินเชื่อระยะยาวOpen submenu
Close submenuสินเชื่อระยะสั้น
  • สินเชื่อผู้ผลิตเพื่อผู้ส่งออก
  • สินเชื่อเพื่อการนำเข้า (ทรัสต์รีซีท)
  • สินเชื่อเพื่อซัพพลายเออร์ส
  • สินเชื่อหมุนเวียนเพื่อการส่งออก (สรุปเอกสาร)
Close submenuสินเชื่อระยะยาว
  • สินเชื่อเพื่อการลงทุนในประเทศOpen submenu
  • สินเชื่อเพื่อการลงทุนในต่างประเทศOpen submenu
Close submenuสินเชื่อเพื่อการลงทุนในประเทศ
  • สินเชื่อสําหรับผู้ให้บริการโลจิสติกส์
  • สินเชื่อเพื่อขยายกําลังการผลิต
  • สินเชื่อพาณิชยนาวี
  • สินเชื่อเพื่อร่วมงานแสดงสินค้า
  • สินเชื่อเพื่อสนับสนุนกลไกการพัฒนาที่สะอาด
Close submenuสินเชื่อเพื่อการลงทุนในต่างประเทศ
  • บริการสนับสนุนธุรกิจก่อสร้างในต่างประเทศ
  • สินเชื่อเพื่อสนับสนุนการขายเครื่องจักร
  • บริการสนับสนุนการลงทุนในต่างประเทศ
  • บริการสนับสนุนร้านอาหารไทยในต่างประเทศ
  • บริการสนับสนุนสินเชื่อแก่ธนาคารผู้ซื้อในต่างประเทศ
Close submenuประกันการส่งออกและการลงทุน
  • ประกันการส่งออกOpen submenu
  • ประกันความเสี่ยงการลงทุน
  • ประเมินความเสี่ยงผู้ซื้อ/ ธนาคารผู้ซื้อ
Close submenuประกันการส่งออก
  • ประกันการส่งออกระยะสั้นOpen submenu
  • ประกันระยะกลางและระยะยาวOpen submenu
Close submenuประกันการส่งออกระยะสั้น
  • EXIMSURE ภายใต้เงื่อนไขการชำระเงินแบบ L/C
  • EXIMSURE ภายใต้เงื่อนไขการชำระเงินแบบ D/P, D/A, O/A
  • EXIMFlexi
  • EXIM Smart SMEs
  • EXIM for Small Biz
  • FAQ บริการประกันการส่งออกระยะสั้น
  • ช่องทางการใช้บริการประกันการส่งออกแบบ Online
Close submenuประกันระยะกลางและระยะยาว
  • บริการประกันการส่งออกระยะกลางและระยะยาว
  • FAQ บริการประกันการส่งออกระยะกลางและระยะยาว
Close submenuบริการอื่น ๆ
  • บริการสนับสนุนการนำเข้าOpen submenu
  • บริการสนับสนุนการส่งออกOpen submenu
  • บริการออกหนังสือค้ำประกันOpen submenu
  • ดาวน์โหลดแบบฟอร์มOpen submenu
Close submenuบริการสนับสนุนการนำเข้า
  • บริการเปิด L/C
  • Import Bill for Collection
  • Trust Receipt
  • Shipping Guarantee
  • Outward Remittance
Close submenuบริการสนับสนุนการส่งออก
  • Export Bill for Collection
  • Export Bill Under L/C
  • Inward Remittance
  • L/C Transfer
  • L/C Advising and Amendment
  • บริการสัญญาซื้อขายเงินตราต่างประเทศล่วงหน้า
Close submenuบริการออกหนังสือค้ำประกัน
  • หนังสือค้ำประกันการยื่นซองประกวดราคา
  • หนังสือค้ำประกันหลักประกันสัญญา
  • หนังสือค้ำประกันการรับเงินล่วงหน้า
  • หนังสือค้ำประกันการประกันผลงาน
  • การอาวัลตั๋วสัญญาใช้เงิน
  • หนังสือค้ำประกันค่าภาษีอากรสำหรับกรมศุลกากร
  • หนังสือค้ำประกันอิเล็กทรอนิกส์
  • ขั้นตอนการดำเนินการออกหนังสือค้ำประกัน
Close submenuดาวน์โหลดแบบฟอร์ม
  • ธุรกิจธนาคาร
  • สินเชื่อ/โครงการระหว่างประเทศ/การรับประกันการส่งออก
Close submenuข่าวสาร
  • ข่าวประชาสัมพันธ์
  • แถลงนโยบายและผลการดำเนินงาน
  • ภาพกิจกรรม
  • เรื่องน่าสนใจ
  • ประกาศธนาคารOpen submenu
Close submenuประกาศธนาคาร
  • แผนการจัดซื้อจัดจ้างOpen submenu
  • อัตราดอกเบี้ยและค่าธรรมเนียมOpen submenu
  • ประกาศจัดซื้อจัดจ้างOpen submenu
  • ประกาศขายทอดตลาดOpen submenu
  • ประกาศอื่นๆOpen submenu
Close submenuแผนการจัดซื้อจัดจ้าง
  • แผนระหว่างปี
  • แผนประจำปี
Close submenuอัตราดอกเบี้ยและค่าธรรมเนียม
  • อัตราดอกเบี้ย
  • อัตราค่าธรรมเนียม
Close submenuประกาศจัดซื้อจัดจ้าง
  • ประกาศการจัดซื้อจัดจ้าง
  • ประกาศราคากลาง
  • ประกาศร่างเอกสารประกวดราคา
  • ประกาศผลการจัดซื้อจัดจ้าง
  • ประกาศผลยกเลิกการจัดซื้อจัดจ้าง
  • ชี้แจงข้อสอบถามการจัดซื้อจัดจ้าง
  • รายงานการวิเคราะห์ผลการดำเนินงานจัดซื้อจัดจ้าง
  • สรุปผลการจัดซื้อจัดจ้าง
Close submenuประกาศขายทอดตลาด
  • ประกาศขายทอดตลาด
Close submenuประกาศอื่นๆ
  • ประกาศอื่นๆ
Close submenuอัตราและค่าธรรมเนียม
  • อัตราOpen submenu
Close submenuอัตรา
  • อัตราดอกเบี้ย
  • อัตราค่าธรรมเนียม
  • อัตราแลกเปลี่ยนเงินตราต่างประเทศ
  • แนวโน้มอัตราแลกเปลี่ยนประจำวัน
  • แนวโน้มอัตราแลกเปลี่ยนประจำสัปดาห์
  • อัตราซื้อขายเงินตราต่างประเทศล่วงหน้า (Forward Points)
Close submenuเกี่ยวกับธนาคาร
  • ข้อมูลธนาคารOpen submenu
  • ข้อมูลการเงินOpen submenu
  • การพัฒนาอย่างยั่งยืนOpen submenu
  • การกำกับดูแลกิจการที่ดีOpen submenu
  • กฎหมายที่เกี่ยวข้อง
Close submenuข้อมูลธนาคาร
  • ประวัติธนาคาร
  • วิสัยทัศน์ พันธกิจ ค่านิยมและวัฒนธรรมองค์กร
  • คณะกรรมการธนาคาร
  • คณะผู้บริหาร
  • โครงสร้างองค์กร
Close submenuข้อมูลการเงิน
  • งบการเงิน
  • รายงานประจำปี
Close submenuการพัฒนาอย่างยั่งยืน
  • Low Carbon Cities and Carbon Market Development Project (LCCP)
  • นโยบายด้านการพัฒนาอย่างยั่งยืนของ ธสน.
  • นโยบายด้านการบริหารจัดการการเงินอย่างมีความรับผิดชอบ
  • รายงานความยั่งยืน
  • การระดมทุนเพื่อความยั่งยืน และรายงานความคิดเห็นจากภายนอก
Close submenuการกำกับดูแลกิจการที่ดี
  • การกำกับดูแลกิจการOpen submenu
  • ความรับผิดชอบต่อสังคมของธนาคารOpen submenu
Close submenuการกำกับดูแลกิจการ
  • นโยบาย
  • กฎบัตร
  • AML/CFT/WMD
  • FATCA
  • กิจกรรม CG
  • - ข่าวสาร CG
  • - ภาพโครงการ CG
  • นโยบายในการดำเนินธุรกิจ
  • ทิศทางและแผนงานของธนาคาร
  • การดำเนินงานตามนโยบายรัฐ
  • ข้อมูลการลงทุนที่สำคัญ
  • จริยธรรมของพนักงาน
  • นโยบายคุ้มครองข้อมูลส่วนบุคคล
  • การเปิดเผยข้อมูลสาธารณะ (OIT)
  • การเปิดเผยข้อมูลการบริหารความเสี่ยงด้านปฏิบัติการ
Close submenuความรับผิดชอบต่อสังคมของธนาคาร
  • นโยบายด้านความรับผิดชอบต่อสังคม
  • กิจกรรม CSR
  • - ข่าวสาร CSR
  • - ภาพโครงการ CSR
Close submenuKnowledge Center
  • EXIM E-NEWS
  • EXIM BANK เล่าเรื่อง
  • ข้อมูลวิจัยธุรกิจ
  • อบรมสัมมนา
Close submenuติดต่อธนาคาร
  • สำนักงานใหญ่
  • สาขา
  • สำนักงานผู้แทนในต่างประเทศ
  • เครือข่ายอื่น ๆ