Financial Facilities & Services
Credit
Export Credit Insurance
Highlight Products Menu
News and Notices
Exchange Rates
About Us
Contact Us
EN
TH
-A
A
A+
EN
TH
-A
A
A+
Liquidity Enhancement Schemes
EXIM for M Credit
Loan for Thai Franchise / Thai Chain Buyers
Trade Finance
Export Supplier Finance
Trust Receipt (T/R)
EXIM for Your Suppliers
Import Bill for Collection (B/C)
Long-term Export Credit
Domestic Project Finance
Financing Facilities for Logistics Service Providers
Term Loan for Business Expansion
Merchant Marine Financing
Trade Fair Financing
Clean Development Mechanism (CDM) Loans
Overseas Project Finance
Financing Facilities for Overseas Construction Contracts
Financing Facilities for Overseas Investment
Financial Facilities for Thai Restaurants Overseas
Buyer's Credit
Long-term Credit for Export of Capital Goods/Service
Export Credit Insurance
Short-term Export Credit Insurance
EXIM SURE under L/C Payment
EXIM SURE under D/P, D/A, O/A Payment
EXIMFlexi
EXIM for Small Biz
Medium- and Long-term Export Credit Insurance
Medium- and Long-term Export Credit Insurance
Investment Insurance
Buyer/Bank Risk Assessment Report
Services for Import
L/C Opening
Import Bill for Collection
Trust Receipt
Shipping Guarantee
Outward Remittance
Services for Export
Export Bill for Collection
Export Bill Under L/C
Inward Remittance
L/C Transfer
L/C Advising and Amendment
Foreign Exchange Forward Contract
News Releases
Activities
Rates
Interest Rates
Fees
Exchange Rates
About Us
Background
Vision, Missions and Core Values
Board of Directors
Management
Organization Chart
Business Finance
Financial Statements
Annual Reports
Sustainable Development
Sustainability Reports
Sustainable Finance Framework and Second Party Opinion
Corporate GovernanceOpen Data
Integrity and Transparency Assessment
Corporate Governance
CG Policy
Charter
AML/CFT/WMD
FATCA
CG Activities
Business Policy
Business Direction and Master Plans
Government Policy Implementation
Major Investment Projects
Code of Ethics and Conduct for EXIM Thailand Employees
Corporate Social Responsibility
CSR Policy
CSR Action Plans
Head Office
Branches
Overseas Representative Offices
Other Links
[{"DocumentName":"Head Office","NodeLevel":5,"ClassName":"Exim.Menu_New"},{"DocumentName":"Branches","NodeLevel":5,"ClassName":"Exim.Menu_New"},{"DocumentName":"Overseas Representative Offices","NodeLevel":5,"ClassName":"Exim.Menu_New"},{"DocumentName":"Other Links","NodeLevel":5,"ClassName":"Exim.Menu_New"}]
Home
/
About Exim Thailand
/
About us
/
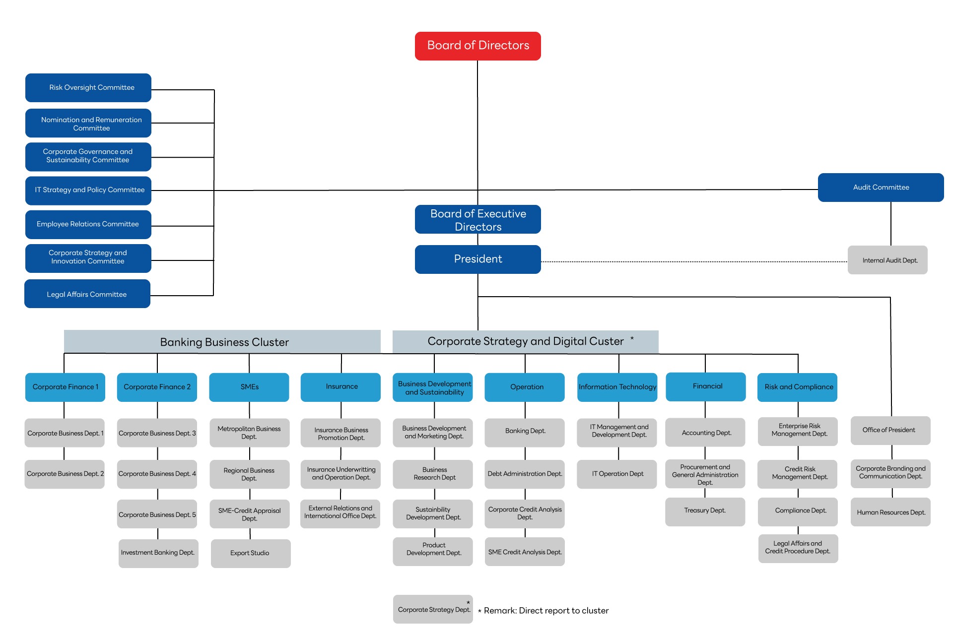
Organization Chart
Organization Chart
View larger image
Menu
Financial Facilities & Services
Open submenu
Credit
Open submenu
Export Credit Insurance
Open submenu
Highlight Products Menu
Open submenu
News and Notices
Open submenu
Exchange Rates
Open submenu
About Us
Open submenu
Contact Us
Open submenu
Close submenu
Financial Facilities & Services
Liquidity Enhancement Schemes
Open submenu
Close submenu
Liquidity Enhancement Schemes
EXIM for M Credit
Loan for Thai Franchise / Thai Chain Buyers
Close submenu
Credit
Trade Finance
Open submenu
Long-term Export Credit
Open submenu
Close submenu
Trade Finance
Export Supplier Finance
Trust Receipt (T/R)
EXIM for Your Suppliers
Import Bill for Collection (B/C)
Close submenu
Long-term Export Credit
Domestic Project Finance
Open submenu
Overseas Project Finance
Open submenu
Close submenu
Domestic Project Finance
Financing Facilities for Logistics Service Providers
Term Loan for Business Expansion
Merchant Marine Financing
Trade Fair Financing
Clean Development Mechanism (CDM) Loans
Close submenu
Overseas Project Finance
Financing Facilities for Overseas Construction Contracts
Financing Facilities for Overseas Investment
Financial Facilities for Thai Restaurants Overseas
Buyer's Credit
Long-term Credit for Export of Capital Goods/Service
Close submenu
Export Credit Insurance
Export Credit Insurance
Open submenu
Investment Insurance
Buyer/Bank Risk Assessment Report
Close submenu
Export Credit Insurance
Short-term Export Credit Insurance
Open submenu
Medium- and Long-term Export Credit Insurance
Open submenu
Close submenu
Short-term Export Credit Insurance
EXIM SURE under L/C Payment
EXIM SURE under D/P, D/A, O/A Payment
EXIMFlexi
EXIM for Small Biz
Close submenu
Medium- and Long-term Export Credit Insurance
Medium- and Long-term Export Credit Insurance
Close submenu
Highlight Products Menu
Services for Import
Open submenu
Services for Export
Open submenu
Close submenu
Services for Import
L/C Opening
Import Bill for Collection
Trust Receipt
Shipping Guarantee
Outward Remittance
Close submenu
Services for Export
Export Bill for Collection
Export Bill Under L/C
Inward Remittance
L/C Transfer
L/C Advising and Amendment
Foreign Exchange Forward Contract
Close submenu
News and Notices
News Releases
Activities
Close submenu
Exchange Rates
Rates
Open submenu
Close submenu
Rates
Interest Rates
Fees
Exchange Rates
Close submenu
About Us
About Us
Open submenu
Business Finance
Open submenu
Sustainable Development
Open submenu
Corporate GovernanceOpen Data
Integrity and Transparency Assessment
Open submenu
Close submenu
About Us
Background
Vision, Missions and Core Values
Board of Directors
Management
Organization Chart
Close submenu
Business Finance
Financial Statements
Annual Reports
Close submenu
Sustainable Development
Sustainability Reports
Sustainable Finance Framework and Second Party Opinion
Close submenu
Corporate GovernanceOpen Data
Integrity and Transparency Assessment
Corporate Governance
Open submenu
Corporate Social Responsibility
Open submenu
Close submenu
Corporate Governance
CG Policy
Charter
AML/CFT/WMD
FATCA
CG Activities
Business Policy
Business Direction and Master Plans
Government Policy Implementation
Major Investment Projects
Code of Ethics and Conduct for EXIM Thailand Employees
Close submenu
Corporate Social Responsibility
CSR Policy
CSR Action Plans
Close submenu
Contact Us
Head Office
Branches
Overseas Representative Offices
Other Links